亚迪斯怎么获得?
推荐符文种类:生命 魔攻 超攻 怒火 专属符文
推荐学习力刷法: 生命 魔攻/魔攻 超攻
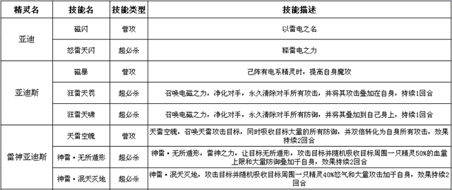
精灵系别:电系
精灵特长:魔法
攻击强效:金属、暗
攻击弱效:地面、龙
获得方式:
获得亚迪:
进入“雷电之境”后参与神之雷鸣,获得指定物品后可获得
亚迪斯进化:
亚迪斯进化规则为:依次通过七个年级考验,开启神之雷鸣进化,每个年级挑战亚迪斯,完成对亚迪斯造成指定范围内的伤害,如果少或多于这个范围,就算挑战失败!挑战失败依然保留进度。每通过一个年级,还可以获得一定数量的经验果、金币和火焰珠(学院对抗活动中,用来提高草元素的暴击伤害)等奖励,每天可挑战10次,每次成功挑战一个年级之后,需要10分钟之后才能挑战下一个年级;VIP无冷却时间限制。
亚迪斯超进化规则:
在挑战之前,需要先拥有100级亚迪斯,亚迪斯圣灵超进化后,变为1级,其它学习力等不变。具体规则是,需要依次通过七关的挑战,每关都挑战雷神亚迪斯,要求对BOSS造成的伤害在指定范围,越往后,雷神亚迪斯闪避、格挡、反击率越高,而且会随机攻击我方一只精灵。每一关,还可以通过花费精灵豆来抽取对BOSS的伤害范围,每关每天有5次挑战机会,每一关都有人品成分在里面!
回到顶部↑